OBO V50-3+NPE-280 (5093526) là giải pháp bảo vệ hoàn hảo cho hệ thống điện. Trong môi trường có nguy cơ sét đánh cao như Việt Nam, đặc biệt vào mùa mưa bão, việc bảo vệ hệ thống điện khỏi xung sét là vô cùng cần thiết. Chống sét lan truyền OBO V50-3+NPE-280 5093526 là thiết bị chuyên dụng được thiết kế để bảo vệ hệ thống điện 3 pha và trung tính (3P+NPE) khỏi các xung sét và xung lan truyền gây hỏng thiết bị, gián đoạn sản xuất và gây thiệt hại lớn về kinh tế.
Tải Catalogue thiết bị chống sét OBO V50-3+NPE-280: Tại đây
Tải chứng chỉ thiết bị chống sét OBO: CO, CQ

Thiết bị chống sét 3 pha OBO V50-3+NPE-280
Thông số kỹ thuật chống sét OBO V50-3+NPE-280
- Chủng loại: Thiết bị chống sét lan truyền Type 1+2 (Class I+II)
- Cấu hình: 3 cực (3P)
- Điện áp danh định (Un): 230/400V AC
- Điện áp tối đa liên tục (Uc): 280V AC
- Dòng sét danh định (In): 50kA (8/20 µs)
- Dòng sét cực đại (Imax): 100kA (8/20 µs)
- Dòng xung sét (Iimp): 25kA (10/350 µs)
- Điện áp bảo vệ (Up): ≤ 1.5kV
- Thời gian đáp ứng: < 25ns
- Thiết kế: Module lõi thay thế
- Tiêu chuẩn: IEC 61643-11, VDE
- Xuất xứ: Đức/ Hungary - Hãng sản xuất: OBO
- Model: V50-3+NPE-280 / Mã sản phẩm: 5093526
- Bảo hành: 12 tháng theo chính sách của nhà sản xuất

Lắp thiết bị cắt sét 3 pha OBO V50-3+NPE-280
Ứng dụng thực tế chống sét OBO V50-3+NPE-280
- Bảo vệ tủ điện chính và phân phối phụ cho nhà xưởng, cao ốc, trung tâm dữ liệu.
- Bảo vệ hệ thống điện 3 pha trong các khu công nghiệp khỏi xung sét lan truyền.
- Phù hợp với các hệ thống có yêu cầu cao về độ an toàn như bệnh viện, ngân hàng, trạm biến áp…
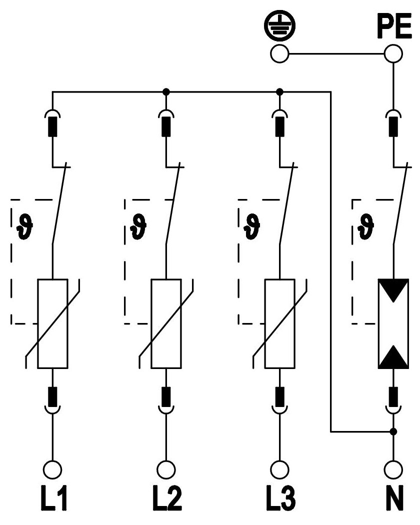
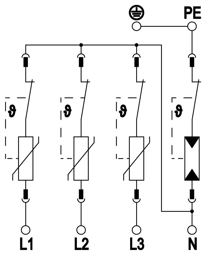
Sơ đồ lắp đặt thiết bị chống sét OBO V50-3+NPE-280

Sơ đồ đấu nối chống sét 3 pha OBO V50-3+NPE-280
Ưu điểm nổi bật của OBO V50-3+NPE-280
✅ Bảo vệ toàn diện theo tiêu chuẩn quốc tế
- Thiết bị đạt tiêu chuẩn SPD Type 1+2, tương đương chuẩn Class I+II theo IEC/EN và UL, đảm bảo khả năng chống sét trực tiếp và gián tiếp hiệu quả.
✅ Khả năng chịu dòng xung lớn
- Dòng xung sét định mức (10/350 µs) lên đến 12,5 kA/pole và tổng lên đến 50 kA.
- Dòng xung lan truyền (8/20 µs) 30 kA/pole với khả năng chịu tối đa tới 50 kA.
✅ Giảm thiểu điện áp đỉnh xung (Residual Voltage) hiệu quả
- Giúp giới hạn điện áp xung xuống mức an toàn, tránh gây hư hại cho thiết bị điện nhạy cảm.
✅ Lắp đặt linh hoạt
- Thiết kế module gắn thanh DIN rail 35 mm dễ dàng tích hợp trong mọi tủ điện phân phối.
✅ Hiển thị trạng thái trực quan
- Tích hợp đèn báo trạng thái giúp dễ dàng kiểm tra hoạt động thiết bị ngay tại chỗ.
Mọi yêu cầu về tài liệu kỹ thuật, Catalogue, báo giá thiết bị cắt lọc sét 3 pha OBO V50-3+NPE-280, Quý khách vui lòng liên hệ với chống sét Đông Nam để được tư vấn chi tiết.
