Chống sét lan truyền OBO V50-3-280 (5093511) là thiết bị cắt sét Type 2 (Class II) chuyên dùng cho hệ thống điện 3 pha 380/400V. Sản phẩm thuộc thương hiệu OBO Bettermann – Đức, nổi tiếng toàn cầu trong lĩnh vực giải pháp chống sét và an toàn điện công trình
Tải Catalogue thiết bị chống sét OBO V50-3-280: Tại đây
Tải chứng chỉ thiết bị chống sét OBO: CO, CQ
Thông số ký thuật thiết bị cắt sét OBO V50-3-280
- Loại: Type 2 (Class II)
- Điện áp danh định (Un): 230/400V – 50/60Hz
- Điện áp làm việc liên tục tối đa (Uc): 280V
- Cấu hình: 3P (3 pha)
- Dòng xả danh định (In): 20kA (8/20µs)
- Dòng xả tối đa (Imax): 40kA (8/20µs)
- Công nghệ: Varistor hiệu suất cao
- Gắn DIN rail 35mm
- Có chỉ thị trạng thái hoạt động
- Model: V50-3-280 / Mã sản phẩm: 5093511
- Xuất xứ: Đức/Hungary - Hãng: OBO
- Bảo hành: 12 tháng theo chính sách nhà sản xuất
Ứng dụng thực tế át chống sét OBO V50-3-280
Chống sét lan truyền OBO V50-3-280 - 5093511 thường được lắp đặt tại:
- Tủ điện tổng MSB nhà xưởng
- Tủ điện tầng tòa nhà văn phòng
- Trạm biến áp hạ thế
- Hệ thống điện trung tâm thương mại
- Hệ thống điện khách sạn, bệnh viện
- Công trình yêu cầu tiêu chuẩn IEC
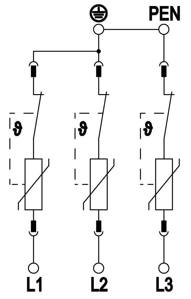
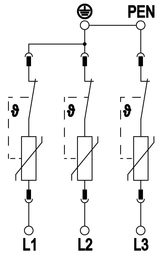
Sơ đồ lắp đặt CB chống sét 3 pha OBO V50-3-280

Sơ đồ đấu nối chống sét 3 pha OBO V50-3-280
Mọi yêu cầu về tài liệu kỹ thuật, Catalogue, báo giá thiết bị cắt lọc sét 3 pha OBO V50-3-280, Quý khách vui lòng liên hệ với chống sét Đông Nam để được tư vấn chi tiết.
